
Notice of Meeting:
I hereby give notice that an ordinary meeting of the Dunedin City Council will be held on:
Date: Tuesday 11 November 2025
Time: 1.00 pm
Venue: Council Chamber, Dunedin Public Art Gallery, the Octagon, Dunedin
Sandy Graham
Chief Executive Officer
Council
PUBLIC AGENDA
MEMBERSHIP
|
Mayor |
Mayor Sophie Barker |
|
|
Deputy Mayor |
Cr Cherry Lucas
|
|
|
Members |
Cr John Chambers |
Cr Christine Garey |
|
|
Cr Doug Hall |
Cr Marie Laufiso |
|
|
Cr Russell Lund |
Cr Mandy Mayhem |
|
|
Cr Benedict Ong |
Cr Jules Radich |
|
|
Cr Andrew Simms |
Cr Mickey Treadwell |
|
|
Cr Lee Vandervis |
Cr Steve Walker |
|
|
Cr Brent Weatherall |
|
Senior Officer Sandy Graham, Chief Executive
Governance Support Officer Lynne Adamson
Lynne Adamson
Governance Support Officer
Telephone: 03 477 4000
governance.support@dcc.govt.nz
The meeting will be live streamed on the Council’s YouTube page.
Note: Reports and recommendations contained in this agenda are not to be considered as Council policy until adopted.
|
|
Council 11 November 2025 |
ITEM TABLE OF CONTENTS PAGE
1 Opening 4
2 Public Forum 4
3 Apologies 4
4 Confirmation of Agenda 4
5 Declaration of Interest 5
6 Confirmation of Minutes 13
6.1 Ordinary Council meeting - 31 October 2025 13
Reports
12 Approach to Governance Arrangements for the Triennium – to follow
13 Elected Member Remuneration for the 2025 – 2028 Triennium – to follow
7 Councillor Appointments to Outside Organisations 20
14 Albany Street Connection Project Update – to follow
8 2025 Annual Reports for the Dunedin City Holdings Ltd Group 24
9 Financial Report - Period ended 30 September 2025 26
10 Waipori Fund - Quarter ending 30 September 2025 51
11 Amendment to Road Naming Policy 56
Resolution to exclude the Public
|
|
Council 11 November 2025 |
Rev Margaret Garland (Minister, Knox Presbyterian Church will open the meeting with a prayer.
At the close of the agenda public forum registrations were still being taken. The speakers will be confirmed following closure of registrations 24 hours before the meeting begins i.e. 1pm Monday 10 November 2025.
At the close of the agenda no apologies had been received.
Note: Any additions must be approved by resolution with an explanation as to why they cannot be delayed until a future meeting.
|
|
Council 11 November 2025 |
EXECUTIVE SUMMARY
1. Members are reminded of the need to stand aside from decision-making when a conflict arises between their role as an elected representative and any private or other external interest they might have.
2. Elected members are reminded to update their register of interests as soon as practicable, including amending the register at this meeting if necessary.
3. Staff members are reminded to update their register of interests as soon as practicable.
That the Council:
a) Notes/Amends if necessary the Elected Members' Interest Register attached as Attachment A; and
b) Confirms/Amends the proposed management plan for Elected Members' Interests.
c) Notes the proposed management plan for the Executive Leadership Teams’ Interests.
Attachments
|
|
Title |
Page |
|
⇩a |
Council Interest Register |
6 |
|
⇩b |
ELT Interest Register |
11 |
|
|
Council 11 November 2025 |
Ordinary Council meeting - 31 October 2025
That the Council:
a) Confirms the public part of the minutes of the Ordinary Council meeting held on 31 October 2025 as a correct record.
Attachments
|
|
Title |
Page |
|
A⇩ |
Minutes of Ordinary Council meeting held on 31 October 2025 |
14 |
|
|
Council 11 November 2025 |
![]()
Council
MINUTES
Minutes of the inaugural meeting of the Dunedin City Council held in the Council Chamber, Dunedin Public Art Gallery, The Octagon, Dunedin on Friday 31 October 2025, commencing at 1:00 p.m.
PRESENT
|
Mayor |
Mayor Sophie Barker |
|
|
Deputy Mayor |
Cr Cherry Lucas
|
|
|
Members |
Cr John Chambers |
Cr Christine Garey |
|
|
Cr Doug Hall |
Cr Marie Laufiso |
|
|
Cr Russell Lund |
Cr Mandy Mayhem |
|
|
Cr Benedict Ong |
Cr Jules Radich |
|
|
Cr Andrew Simms |
Cr Mickey Treadwell |
|
|
Cr Lee Vandervis |
Cr Steve Walker |
|
|
Cr Brent Weatherall |
|
|
IN ATTENDANCE |
Sandy Graham (Chief Executive), Carolyn Allan (Chief Financial Officer), Scott MacLean (General Manager City Services), David Ward (General Manager 3 Waters, Property and Urban Development), Nicola Morand (Manahautū - General Manager Community and Strategy), Paul Henderson (General Manager Corporate and Regulatory Services), Mike Costelloe (General Manager, Arts, Culture and Economic Development) and Jackie Harrison (Manager Governance). |
Governance Support Officer Lynne Adamson
1 Opening
Matapura Ellison welcomed the Mayor and Councillors to the meeting with a karanga. They entered the meeting accompanied by a bagpiper.
Mr Ellison then opened the meeting with a Mihi Whakatau and acknowledged elected members’ whanau, friends and supporters. Mana whenua performed a waiata.
Mayor Sophie Barker responded to the welcome, supported by Dunedin City Council staff performing a waiata.
|
2 Apologies |
|
|
|
There were no apologies. |
Reports
|
3 Welcome by the Chief Executive |
|
|
|
The Chief Executive Officer (Sandy Graham) welcomed elected members, families, staff and members of the public to the meeting. |
|
|
|
|
4 Declaration by Members |
|
|
|
a) The Mayor The Mayor made the required declaration under Schedule 7, Clause 14 of the Local Government Act 2022, which was witnessed by the Chief Executive Officer. The Mayor then took the Chair. b) Councillors Councillors made the declarations required under Schedule 7, Clause 14 of the Local Government Act 2022, which were witnessed by the Chair. |
|
5 Welcome by the Mayor |
|
|
|
Mayor Sophie welcomed those present to the meeting and extended her congratulations to Councillors on their election.
Mayor Sophie commented she was honoured to be chosen as Mayor of the city. She spoke of her vision for Dunedin and looked forward to working with councillors to make Dunedin thrive.
|
|
6 Acknowledgement of Retiring Councillors |
|
|
|
The Mayor acknowledged and thanked Bill Acklin; Kevin Gilbert; Carmen Houlahan, Jim O’Malley and Andrew Whiley for their contribution and services given in their terms of office.
|
|
|
It was noted that the resolutions would be taken separately. Mayor Sophie paid tribute to Bill Acklin for his contribution and service to the community during his term on Council.
Councillors then paid tribute to Mr Acklin.
|
|
|
Moved (Mayor Sophie Barker/Cr Cherry Lucas): That the Council:
a) Records its sincere thanks to Bill Acklin for the loyal and conscientious service he has given to the Dunedin community as a Councillor for the 3 years from 2022 to 2025. Motion carried (CNL/2025/295) |
|
|
Mayor Sophie paid tribute to Kevin Gilbert and thanked him for his service, leadership and contribution to the community during his three years on Council.
Councillors then paid tribute to Mr Gilbert.
|
|
|
Moved (Mayor Sophie Barker/Cr Cherry Lucas): That the Council: b) Records its sincere thanks to Kevin Gilbert for the loyal and conscientious service he has given to the Dunedin community as a Councillor for the 3 years from 2022 to 2025. Motion carried (CNL/2025/296) |
|
|
Mayor Sophie paid tribute to Carmen Houlahan for her energy, passion and advocacy for the Dunedin community during her two terms on Council.
Councillors paid tribute to Ms Houlahan.
|
|
|
Moved (Mayor Sophie Barker/Cr Steve Walker): That the Council: c) Records its sincere thanks to Carmen Houlahan for the loyal and conscientious service she has given to the Dunedin community as a Councillor for the 6 years from 2019 to 2025. Motion carried (CNL/2025/297) |
|
|
Mayor Sophie paid tribute and thanked Jim O’Malley for his service, integrity and leadership during his 9 years of service on Council.
Councillors then paid tribute to Mr O’Malley.
|
|
|
Moved (Mayor Sophie Barker/Cr Cherry Lucas): That the Council: d) Records its sincere thanks to Jim O’Malley for the loyal and conscientious service he has given to the Dunedin community as a Councillor for the 9 years from 2016 to 2025. Motion carried (CNL/2025/298) |
|
|
Mayor Sophie paid tribute to Andrew Whiley for his 12 years of service from 2013 – 2025 on Council. She expressed her gratitude for his years of service, integrity and unwavering commitment to the city. |
|
|
Moved (Mayor Sophie Barker/Cr Cherry Lucas): That the Council: e) Records its sincere thanks to Cr Andrew Whiley for the loyal and conscientious service he has given to the Dunedin community as a Councillor for the 12 years from 2013 – 2025. Motion carried (CNL/2025/299) |
|
7 Acknowledgement of Retiring Community Board Members |
|||||
|
|
The Mayor acknowledged the services given by retiring Community Board members for their terms in office.
Councillors paid tribute to Dr Pim Allen; David (Jock) Frew and Tony Markham for service to their communities.
|
||||
|
|
Moved (Mayor Sophie Barker/Cr Cherry Lucas): That the Council:
a) Records its sincere thanks to the following retiring Community Board members for their loyal and conscientious service given to the Dunedin community.
Motion carried (CNL/2025/300) |
||||
|
8 Councillor Appointment to Community Boards |
|
|
|
A report from Civic provided details of Councillor appointments to Community Boards. |
|
|
Moved (Mayor Sophie Barker/Cr Cherry Lucas): That the Council:
a) Notes the Councillor appointments to Community Boards. Motion carried (CNL/2025/301) |
|
9 Meeting Schedule for the Remainder of 2025 |
|
|
|
A meeting schedule was included for consideration in accordance with Schedule 7, Clause 21 of the Local Government Act 2002. |
|
|
Moved (Mayor Sophie Barker/Cr Steve Walker): That the Council:
a) Adopts the meeting schedule for the remainder of the 2025 year. b) Notes that a meeting schedule for the 2026 year would be prepared for consideration at the Council meeting on 11 December 2025. c) Notes that the Community Boards would consider and confirm their own meeting schedules. Motion carried (CNL/2025/302) |
|
10 Dunedin City Council Annual Report for the Year Ended 30 June 2025 |
|
|
|
A report from Civic and Finance sought approval and adoption of the Annual Report for the Dunedin City Council for the financial year ended 30 June 2025. |
|
|
The Chief Executive (Sandy Graham): Chief Financial Officer (Carolyn Allan) and Corporate Planner (Janet Fraser) spoke to the report and responded to questions.
It was agreed that resolution a) would be taken separately.
|
|
|
Moved (Mayor Sophie Barker/Cr Cherry Lucas): That the Council:
a) Approves the Dunedin City Council Annual Report for the financial year ended 30 June 2025. Motion carried (CNL/2025/303) with Cr Lee Vandervis recording his vote against |
|
|
|
|
|
Moved (Mayor Sophie Barker/Cr Cherry Lucas): That the Council: b) Delegates the Chief Executive the authority to make any minor editing required to the approved Annual Report for the year ended 30 June 2025. c) Authorises the Mayor and Chief Executive to sign the Statement of Compliance and Responsibility on behalf of Council. d) Authorises the Mayor and Chief Executive to sign the Letter of Representation to the auditor on behalf of Council. e) Receives the Audit Report on the Annual Report for the year ended 30 June 2025; and f) Adopts the audited Annual Report for the year ended 30 June 2025. Motion carried (CNL/2025/304) |
|
11 Local Government Legislation - Briefing for the Inaugural Council Meeting |
|
|
|
A report from Civic noted that Clause 21 of Schedule 7 of the Local Government Act 2002 required that at the inaugural meeting of the Council and Community Boards following the triennial election, the Chief Executive Officer must provide a general explanation of the following legislation: a) The Local Government Official Information and Meetings Act 1987; b) The Local Authorities (Members' Interests) Act 1968; c) Sections 99, 105 and 105A of the Crimes Act 1961; d) The Secret Commissions Act 1910; and e) The Financial Markets Conduct Act 2013.
|
|
|
The Chief Executive (Sandy Graham): spoke to the report and responded to questions.
|
|
|
Moved (Mayor Sophie Barker/Cr Cherry Lucas): That the Council:
a) Notes the advice regarding key legislation that applies to members of Council, its Committees and Community Boards. Motion carried (CNL/2025/305) |
The meeting concluded at 2.30 pm
..............................................
MAYOR
|
|
Council 11 November 2025 |
Councillor Appointments to Outside Organisations
Department: Civic
EXECUTIVE SUMMARY
1 There are a number of organisations throughout the city which the Council is required or able to appoint representatives to under the terms of those organisations’ constitutions.
2 The purpose of this report is to make recommendations on Councillor appointments to those organisations.
3 As this is an administrative report, there are no options or statement of consideration.
That the Council:
a) Approves the Councillor appointments to outside organisations as proposed in Attachment A.
DISCUSSION
4 A list of outside organisations was circulated to all Councillors, inviting expressions of interest in the positions available. A schedule of proposed appointments has now been prepared and is appended as Attachment A.
5 Certain appointments of external representatives to outside organisations are currently being reviewed and will be reported to Council before the end of the year.
OPTIONS
6 Not applicable.
NEXT STEPS
7 The Councillors’ Register of Interests will be updated to reflect the new appointments.
Signatories
|
Author: |
Jackie Harrison - Manager Governance |
|
Authoriser: |
Nicola Morand - Manahautū (General Manager Community and Strategy) |
|
|
Title |
Page |
|
⇩a |
Councillor appointments to outside organisations |
22 |
|
Council 11 November 2025 |
2025 Annual Reports for the Dunedin City Holdings Ltd Group
Department: Finance
EXECUTIVE SUMMARY
1 This report provides the 2025 Annual Reports of Dunedin City Holdings Ltd (DCHL) Group companies.
That the Council:
a) Notes the 2025 Annual Reports of:
- Dunedin City Holdings Limited
- Dunedin City Treasury Limited
- Aurora Energy Limited
- City Forests Limited
- Delta Utility services Limited
- Dunedin International Airport Limited
- Dunedin Railways Limited
- Dunedin Stadium Property Limited
- Dunedin Venues Management Limited
BACKGROUND
2 The subsidiaries and associate companies of DCHL are required to prepare and deliver an Annual Report to Council for noting.
DISCUSSION
3 The annual report for DCHL was completed and received audit signoff on 30 September 2025, along with the annual reports for the group companies. These are now presented to Council for noting.
4 As this report is for administrative and statutory reporting purposes, a summary of considerations and options is not required.
OPTIONS
5 Not applicable.
Signatories
|
Author: |
Sharon Bodeker - Financial Accounting Manager |
|
Authoriser: |
Sandy Graham - Chief Executive |
|
|
Title |
Page |
|
⇨a |
Aurora Energy Ltd Annual Report 2025 (Under Separate Cover 1) |
|
|
⇨b |
City Forests Ltd Annual Report 2024 (Under Separate Cover 1) |
|
|
⇨c |
Dunedin City Holdings Ltd Annual Report 2025 (Under Separate Cover 1) |
|
|
⇨d |
Dunedin City Treasury Ltd Annual Report 2025 (Under Separate Cover 1) |
|
|
⇨e |
Delta Utility Services Ltd Annual Report 2025 (Under Separate Cover 1) |
|
|
⇨f |
Dunedin International Airport Ltd Annual Report 2025 (Under Separate Cover 1) |
|
|
⇨g |
Dunedin Railways Ltd Annual Report 2025 (Under Separate Cover 1) |
|
|
⇨h |
Dunedin Stadium Property Ltd Annual Report 2025 (Under Separate Cover 1) |
|
|
⇨i |
Dunedin Venues Management Ltd Annual Report 2025 (Under Separate Cover 1) |
|
|
|
Council 11 November 2025 |
Financial Report - Period ended 30 September 2025
Department: Finance
EXECUTIVE SUMMARY
1 This report provides the financial results for the period ended 30 September 2025 and the financial position as at that date.
2 As this is an administrative report only, there are no options or Summary of Considerations.
That the Council:
a) Notes the Financial Performance for the period ended 30 September 2025 and the Financial Position as at that date.
BACKGROUND
3 This report attaches a financial update and financial statements for the period ended 30 September 2025.
DISCUSSION
4 The net deficit (including Waipori) for the period ended 30 September 2025 was $8.773 million, a $9.829 million favourable variance to budget. A detailed commentary is provided in Attachment A (Financial Update). In summary, the following variances were recorded:
a) Revenue was $107.275 million for the period or $453k unfavourable to budget.
b) Expenditure was $120.726 million for the period, or $6.862 million favourable to budget.
c) The Waipori Fund has reported a net operating surplus for the period of $4.678 million, $3.420 million favourable to budget.
5 Capital expenditure was $34.712 million for the period ended 30 September 2025 or 76.0% of the year-to-date budget.
6 The total loan balance at 30 September 2025 was $668.472 million which was $28.701 million less than budget.
OPTIONS
7 As this is an administrative report only, there are no options provided.
NEXT STEPS
8 Month end financial reports continue be presented to future Council meetings.
Signatories
|
Author: |
Lawrie Warwood - Financial Analyst |
|
Authoriser: |
Hayden McAuliffe - Financial Services Manager Carolyn Allan - Chief Financial Officer |
|
|
Title |
Page |
|
⇩a |
Financial Update |
28 |
|
⇩b |
Statement of Financial Performance |
39 |
|
⇩c |
Statement of Financial Position |
40 |
|
⇩d |
Statement of Cashflows |
41 |
|
⇩e |
Capital Expenditure Summary |
42 |
|
⇩f |
Capital Expenditure Detailed |
43 |
|
⇩g |
Summary of Operating Variances |
49 |
|
⇩h |
Debt Graph |
50 |
|
|
Council 11 November 2025 |
Waipori Fund - Quarter ending 30 September 2025
Department: Finance
EXECUTIVE SUMMARY
1 The attached report from Dunedin City Treasury Limited provides information on the results of the Waipori Fund for the quarter ended 30 September 2025.
That the Council:
a) Notes the report from Dunedin City Treasury Limited on the Waipori Fund for the quarter ended 30 September 2025.
DISCUSSION
2 The Waipori Fund Statement of Investment Policy and Objectives (SIPO) requires quarterly reporting on the performance and financial position of the fund.
3 Dunedin City Treasury Limited has provided the Waipori Fund report for the September 2025 quarter. The report is provided as Attachment A.
OPTIONS
4 As this is a noting report, no options are provided.
NEXT STEPS
5 Quarterly reporting on the performance and financial position of the fund will be provided to future Council meetings.
Signatories
|
Authoriser: |
Carolyn Allan - Chief Financial Officer |
|
|
Title |
Page |
|
⇩a |
Waipori Fund - Quarter ending 30 September 2025 |
52 |
|
Council 11 November 2025 |
Amendment to Road Naming Policy
Department: Transport
EXECUTIVE SUMMARY
1 This report proposes an amendment to the Road Naming Policy document adopted by Council in 2016.
2 Staff recommend that changes are made to the application of the Road Naming Policy to allow developers to use pre-approved names from the Road Name Register (the register), without requiring a second road naming report to be submitted to Council or a delegated Committee.
3 The proposed changes were presented to and supported by the Infrastructure Services Committee on 19 March 2025, and an amended Road Naming Policy is now presented to Council for adoption.
4 The proposed changes will:
a) Enable better use of staff resources by eliminating the need to write an additional council report for road names that have already been pre-approved.
b) Give assurance to developers, who will be able to select names from the register and use them immediately, rather than potentially waiting months for a council meeting.
c) Add value to the register and encourage developers to choose names that have significant local content or meaning.
5 In addition to the above changes, the Policy has been updated to remove reference to the Infrastructure Services Committee (ISCOM). References to this committee have been replaced with “Council or delegated Committee” to ensure the Policy remains current regardless of committee structure across triennia.
That the Council:
a) Approves the proposed amendments to the Road Naming Policy.
BACKGROUND
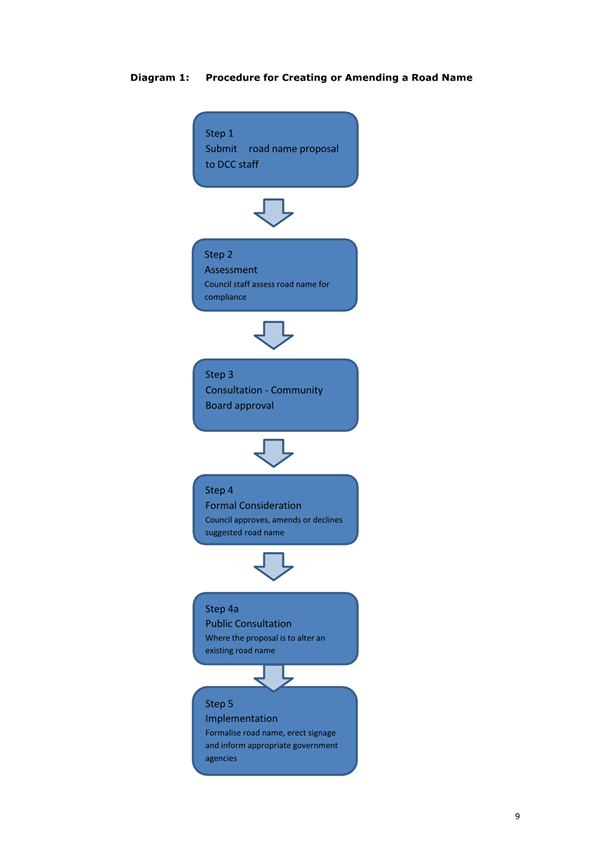
6 The Dunedin City Council (DCC) is responsible for the naming of roads and numbering of addresses in the city under the Local Government Act 1974, Sections 319 (1)(j), 319A and 319B. All road names must be approved by Council prior to being used.
7 The DCC Road Naming Policy (the policy), which was adopted in 2016, provides a framework for the timely and consistent naming of roads that reflect the identity of the local community. The policy requires that Community Boards consider proposed names and give consultation advice for names for roads in their area. The policy can be accessed on the DCC website at www.dunedin.govt.nz/road-naming.
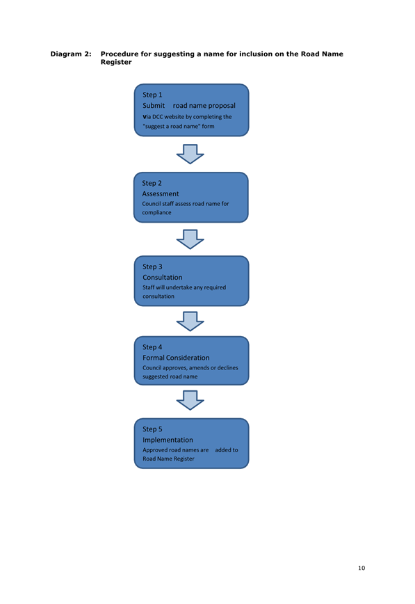
8 The register is a list of road names that have been assessed by staff and pre-approved by Council or delegated Committee for use in Dunedin. In some instances, the names are only appropriate for certain localities in the city.
9 If a developer chooses a name from the register, it does not need to be fully assessed by staff before being presented to Council or a delegated Committee for approval by resolution. However, staff are required to write a road naming report and schedule the name to be presented at an upcoming meeting.
10 These additional steps mean that the register provides few benefits for developers, who often want roads to be named quicky so that properties can be marketed. It also means that staff resource is used inefficiently writing road naming reports for roads that have already been pre-approved.
DISCUSSION
11 This inefficiency with the application of the policy is created by wording in the policy which states:
a) “Use of the Road Name Register. Developers may use names from the list (following any limitations which may be attached to the road name). Proposals will otherwise follow the same approval process as other proposals. The Infrastructure Services Committee may use the Road Name Register for road names not involving private subdivision, or where no acceptable name has been provided by a developer”.
12 The current policy does not encourage developers to choose names from the register even though it contains names that are often more relevant for the city than new names proposed by developers.
13 Staff propose to change the section titled “Use of the Road Name Register” found on Page 8 of the Road Naming Procedure document, within the Road Naming Policy document (Attachment A) from:
a) Developers may use names from the list (following any limitations which may be attached to the road name). Proposals will otherwise follow the same approval process as other proposals. The Infrastructure Services Committee may use the Road Name Register for road names not involving private subdivision, or where no acceptable name has been provided by a developer requesting a bespoke name.
14 To –
a) Developers may use any names from the list (following any limitations which may be attached to the road name). Proposals using pre-approved names will be assessed directly by Dunedin City Council Staff and a result will be communicated to the applicant within a reasonable timeframe. The Council or delegated Committee may use the Road Name Register for road names not involving private subdivision, or where no acceptable name has been provided by an applicant requesting a bespoke name.
15 Adopting this amendment will reduce unnecessary work for officers, Council or the delegated Committee, while allowing applicants to minimise delays that arise from waiting for names to be approved.
16 The proposed amendment is minor and does not require public consultation. The amendment was presented to ISCOM on 19 March 2025 and approved:
“Moved (Cr Christine Garey/Cr Jim O’Malley):
That the Committee:
a) Approves the proposed amendments to the Road Naming Policy.
Motion carried (ISC/2025/013)”
17 Under the amended policy, staff would assess the proposed name to ensure it still meets the criteria of the Road Naming Policy and if the name is to be used in a Community Board area staff would notify the Community Board of the use of a name from the register.
18 Some names on the register may be designated for use in particular areas or have greater significance in specific areas. Where a name is of particular importance to a Community Board, support may be sought by staff from the Community Board before the name is granted for use.
a) An example of an appropriate name selection in Community Board areas is the name ‘Harakeke Lane’, which was recently approved for use in Sawyers Bay. This name was selected from the register, and the applicants had discussed the use of the name with mana whenua about its suitability in the area. The name Harakeke (New Zealand Flax) is appropriate for the area, with its proximity to Kāpuka-taumāhaka, and the name represents the flora of the area.
b) Another example of name selection from the register is ‘Theomin Close’, a name recently approved for use in North East Valley. The chosen name was selected by the developers with the intent of streamlining the naming process.
19 Staff followed the proposed process for both names and the amount of time spent on processing was less than two hours in total. Compared to other recent road name applications, where approximately 20 hours of staff time was required to research suitability, communicate with developers and consultants, liaise with emergency services and LINZ, seek legal advice and draft a report.
20 Following the current process for selecting names from the register, it still took seven weeks for Theomin Close and four weeks for Harakeke Lane from when the application was received to when it was officially approved, and the developers notified. The proposed update to the road naming policy will remove almost all delay from the time of application to the name being granted.
21 Selecting names from the register provides certainty for developers, quicker timeframes (especially for well-established developments), reduction in staff time and a more concise process for naming roads. Allowing the names to be immediately granted, rather than waiting for Council approval will provide greater incentive for pre-approved, appropriate names to be selected.
22 When a name from the register is used by a developer, this will be listed for resolution in the next relevant Council or Committee report. This report will include the address where the name is to be used and the road naming register will be updated to say the name has been allocated.
23 This amendment does not create any changes to the process required if an applicant prefers not to use a name from the register.
24 Allowing road names from the register to be used immediately would provide a tangible benefit for developers and would give staff options to manage road naming even when council meetings are delayed, such as after elections.
OPTIONS
25 Two options are proposed. The recommended option (Option One) is to support the proposed amendment to the Road Naming Policy 2016. Option Two is maintaining the status quo.
Option One – Recommended Option
26 That the Council supports the proposed amendment to the Road Naming Policy 2016 document.
Advantages
· Encourages developers to use pre-approved names from the Road Name Register which will:
i) Decrease the time delay for developers to have properties addressed,
ii) Decrease the time that staff allocate to reviewing and preparing road naming documentation,
iii) Increase the use of pre-approved names that are recognised to carry local significance.
Disadvantages
· There are no disadvantages associated with this option.
Option Two – Status Quo
27 Do nothing.
Advantages
· There are no advantages associated with this option.
Disadvantages
· Does not incentivise developers to use pre-approved names from the Road Naming Register,
· Does not decrease the time associated for developers to gain addresses,
· Does not decrease staff workload.
NEXT STEPS
28 If approved by the Council, the Road Naming Policy will be amended as noted above. Community Boards will also be updated.
Signatories
|
Author: |
Abbey Chamberlain - Senior Transport Planner Simon Spiers - Acting Transport Strategy Manager |
|
Authoriser: |
Jeanine Benson - Group Manager Transport Scott MacLean - General Manager, Climate and City Growth |
|
|
Title |
Page |
|
⇩a |
Road Name Policy - 2025 update for use of the RNR |
63 |
|
SUMMARY OF CONSIDERATIONS
|
||||||||||||||||||||||||||||||||||||||||
|
Fit with purpose of Local Government This decision enables democratic local decision making and action by, and on behalf of communities. This decision promotes the social, economic, environmental and cultural well-being of communities in the present and for the future.
|
||||||||||||||||||||||||||||||||||||||||
|
Fit with strategic framework
This is an administrative function. |
||||||||||||||||||||||||||||||||||||||||
|
Māori Impact Statement There are no known impacts for Māori with the proposed amendment. Staff continue to work to add Māori names to the Road Name Register in a way that is meaningful for mana whenua, and with this amendment, there will be greater incentive for appropriate Māori names from the register to be selected for new roads. |
||||||||||||||||||||||||||||||||||||||||
|
Sustainability There are no implications for sustainability. |
||||||||||||||||||||||||||||||||||||||||
|
LTP/Annual Plan / Financial Strategy /Infrastructure Strategy The are no implications. |
||||||||||||||||||||||||||||||||||||||||
|
Financial considerations There are no financial implications |
||||||||||||||||||||||||||||||||||||||||
|
Significance The significance of this decision is considered low in terms of the Council’s Significance and Engagement Policy. |
||||||||||||||||||||||||||||||||||||||||
|
Engagement – external No external engagement has been undertaken for this amendment as the changed proposed is minor and intended to increase efficiency for both developers and staff. |
||||||||||||||||||||||||||||||||||||||||
|
Engagement - internal Internal engagement with Transport, Policy and Legal has been undertaken. |
||||||||||||||||||||||||||||||||||||||||
|
Risks: Legal / Health and Safety etc. There are no known risks. |
||||||||||||||||||||||||||||||||||||||||
|
Conflict of Interest There are no known conflicts of interest. |
||||||||||||||||||||||||||||||||||||||||
|
Community Boards Where a name is of particular importance to a Community Board, endorsement may be sought by staff from the Board before the name is granted for use. Any names selected from the register in a Community Board area will be notified to the Board through the granting process. |
|
|
Council 11 November 2025 |
Resolution to Exclude the Public
That the Council excludes the public from the following part of the proceedings of this meeting (pursuant to the provisions of the Local Government Official Information and Meetings Act 1987) namely: